国产GPU巨头沐曦股份冲刺资本市场,今日启动申购
沐曦股份作为国产GPU领域的巨头之一,今日启动申购,冲刺资本市场,这一行动标志着国内GPU市场正迎来新一轮的发展机遇,有望推动国产GPU技术的进一步突破和应用拓展,沐曦股份的成功上市将促进国内GPU产业的快速发展,提升国产GPU在全球市场的竞争力。
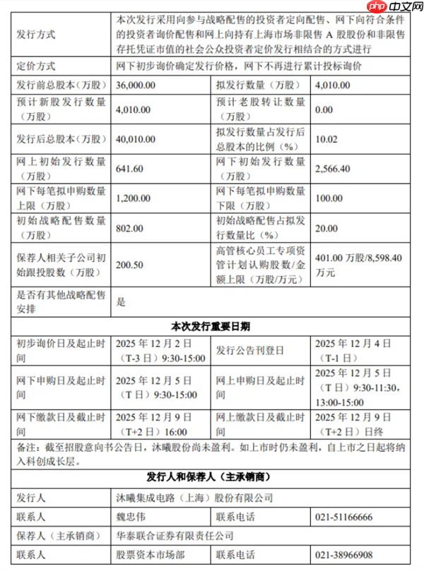
12月5日,摩尔线程正式登陆a股市场;同日,国内另一家gpu领军企业沐曦股份启动网上与网下申购工作。

据沐曦股份披露的《首次公开发行股票并在科创板上市发行安排及初步询价公告》,本次拟公开发行A股4010万股,初始战略配售数量为802万股,网上申购代码为787802。

该公司于今年6月30日正式递交IPO申请,计划发行不超过4010.00万股普通股,预计募集资金总额达39.04亿元。
所募资金将重点投向三大方向:“新型高性能通用GPU研发及产业化项目”、“新一代人工智能推理GPU研发及产业化项目”,以及“面向前沿领域及新兴应用场景的高性能GPU技术研发项目”。

公开信息显示,沐曦成立于2020年,核心团队由曾就职于AMD、Intel等国际巨头的资深GPU架构师牵头组建,超八成成员具备十年以上芯片设计从业经历。
其正在推进的下一代旗舰产品C700,将在算力性能、内存带宽、互联能力及单位功耗算力(能效比)等关键指标上实现显著跃升,整体技术水平有望逼近英伟达H系列旗舰产品H100。
目前,“曦云”系列GPGPU已在国家超级计算中心、主流互联网企业及金融行业AI平台完成落地部署,并全面兼容昇腾、寒武纪等国产AI软硬件生态,正加速成为支撑全国产化AI算力基础设施的关键底座之一。
<< 上一篇
下一篇 >>
网友留言(0 条)