ColorOS 16首次更新亮相,UI升级与丰富AI功能添加
ColorOS 16系统迎来首次更新,优化了用户界面(UI),并新增了大量人工智能(AI)功能,此次更新注重提升用户体验,通过AI技术进一步优化系统性能,可能会为用户带来更加智能、便捷的操作体验,具体更新内容和效果有待进一步了解和体验。
今天,coloros官方正式宣布,coloros 16迎来首次常规月度更新。


根据官方发布的更新日志,本次升级为系统带来了多项新特性,涵盖AI能力、用户界面等多个方面。

在AI功能上,新版引入了“内容传送门”:用户可直接将应用内的图片等内容通过拖拽操作发送至小布AI,或快速分享到其他应用程序中。

同时,同声传译功能也得到了增强,进一步优化了对声音克隆的支持。据官方说明,该技术无需预先录制语音或提供声音样本,即可在实时翻译过程中实现高度还原的个性化语音输出。

此外,小布助手现已支持语音指令开启乘车码;相册新增AI人像补光和AI图像校正两项实用功能。

除了AI层面的改进,ColorOS 16此次还在UI交互上进行了多项调整。锁屏大时钟现支持自由拖拽与缩放,让用户能更灵活地自定义显示样式。
第三方插件也迎来了新特性——卡片堆叠功能在更新后正式可用,提升桌面信息管理效率。

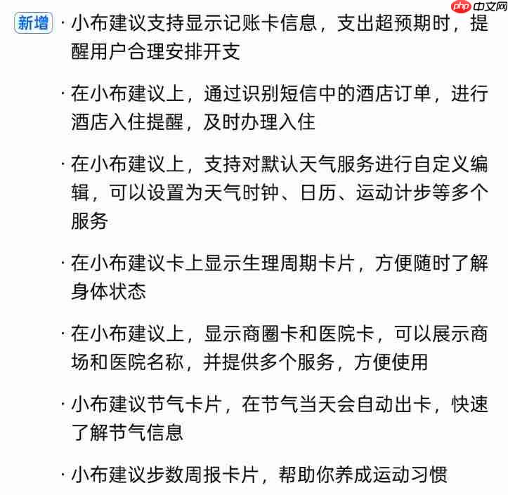
其他更新还包括:小布建议新增医疗健康、运动记录及生理周期提醒等功能;通话界面允许用户设置视频作为来电铃声;天气卡片完成改版升级,信息展示更加全面清晰。

据悉,本次ColorOS 16的更新已于11月12日起分批推送,预计将于11月30日前覆盖所有支持机型,具体适配机型列表如下图所示:

需要注意的是,并非所有新功能都将适用于全部升级设备。例如,AI同声传译中的声音克隆功能仅限OPPO Find系列和一加数字系列的部分高端机型使用。

网友留言(0 条)