雷军回应小米汽车持续进行车辆测试,质量保障为首任目标
雷军回应小米汽车持续进行车辆测试的原因,强调保证质量是首要前提,通过不断的测试,小米汽车能够确保车辆的性能、安全性和可靠性,以满足消费者的需求和期望,这一举措展示了小米对汽车制造的严谨态度和追求高质量产品的决心。
小米创始人、董事长兼ceo雷军近日发文,就小米汽车为何在量产后,仍在持续进行车辆测试的问题,向公众作出了详细的解释。


测试贯穿产品全生命周期
雷军表示,小米汽车的测试工作,是贯穿于产品全生命周期的。
在量产前进行的测试,其主要目的,是为了充分地验证产品的设计;
而在量产之后仍在持续进行的测试,则是为了对产品的用户体验,进行持续的迭代与提升。
他强调:“充分、科学的测试验证,是保证产品质量的根本前提。”

惊人的测试里程数据
小米汽车官方也公布了其两款车型,在量产前的道路实测数据:
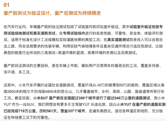
小米SU7:在量产前,已在全国超过300个城市,进行了超过540万公里的道路测试。
小米YU7:在量产前的道路实测,已累计完成了719万公里,历时561天,覆盖了全国337个城市。
雷军的这番解释,也彰显了小米在造车这件事上,对产品质量和用户体验的极致追求。
<< 上一篇
网友留言(0 条)