曹德旺辞任福耀玻璃董事长,近四十年掌舵结束
掌舵近40年的曹德旺辞任福耀玻璃董事长,这位商业巨头在近四十年的时间里带领福耀玻璃取得了显著成就,如今决定辞去董事长职务,这一变动将对公司未来产生一定影响,但曹德旺的领导和贡献将永远留在公司发展的历程中。
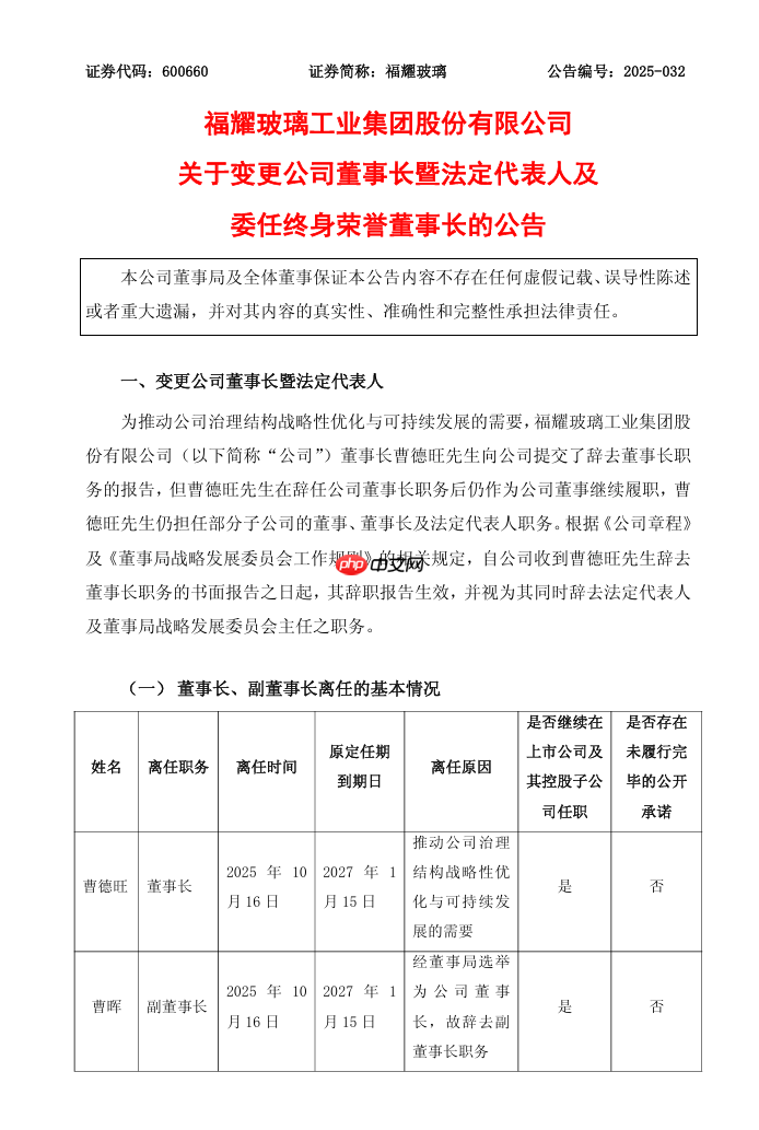
10 月 16 日消息,福耀玻璃工业集团股份有限公司今日公告,为推动公司治理结构战略性优化与可持续发展的需要,公司董事长曹德旺先生向公司提交了辞去董事长职务的报告,但曹德旺先生在辞任公司董事长职务后仍作为公司董事继续履职,曹德旺先生仍担任部分子公司的董事、董事长及法定代表人职务。


公告称,曹德旺先生作为公司的创始人和掌舵者,自公司创立以来,始终以非凡的战略远见和持续的创新精神,引领公司从无到有、从小到大,最终发展成为全球汽车玻璃行业的领导者,为公司作出不可替代的贡献。公司第十一届董事局第十次会议已审议通过委任曹德旺先生为公司终身荣誉董事长。今后,曹德旺先生将以终身荣誉董事长、第十一届董事局董事、董事局战略发展委员会委员及董事局薪酬和考核委员会委员身份,继续为公司战略规划与长远发展贡献智慧与力量。
公司第十一届董事局第十次会议审议通过选举曹晖先生为公司第十一届董事局董事长,同时担任公司法定代表人及董事局战略发展委员会主任。曹晖先生即日起辞去副董事长职务。曹晖先生(注:曹德旺之子)担任公司董事长暨法定代表人、董事局战略发展委员会主任的任期为自本次会议审议通过之日起,至公司第十一届董事局任期届满之日止。曹德旺先生、曹晖先生所负责的工作将按照公司流程进行妥善交接,上述职务变动不会对公司正常经营活动产生不利影响。

查询获悉,福耀玻璃工业集团股份有限公司创始人、董事长,福建福耀科技大学创办人、理事长,1946 年 5 月出生于上海,福建福清人。
1987 年,曹德旺在原有乡镇玻璃厂的基础上,成立一家小型的合资企业(福耀集团前身),生产汽车用安全玻璃,并于 1993 年在上海证券交易所上市。1996 年,福耀和法国圣戈班集团合资,学到了先进的玻璃制造技术和跨国企业管理经验。三年后,圣戈班因对中国文化和市场判断退出中国,同时也全部退出福耀。
2010 年以后,随着国际市场的需要,以及国家“走出去”战略的实施,福耀先后在美国、俄罗斯、德国、日本、韩国等 12 个国家建设产销基地,并在美国五个州设立公司,成为名副其实的大型跨国工业集团。根据资料显示,目前福耀已成为全球最大的汽车玻璃专业供应商,占全球近 34% 的市场份额,旗下子公司 61 家,雇员约 3.7 万人,产品被宾利、劳斯莱斯、奔驰、宝马、奥迪、大众、通用、福特、克莱斯勒、丰田、本田等全球知名汽车品牌选用。
<< 上一篇
下一篇 >>
网友留言(0 条)