端侧AI六维力传感器引领边缘智能革命,解锁千亿级场景价值
端侧AI六维力传感器通过解锁场景价值,正引领一场边缘智能革命,这一技术突破在六维力感知领域具有重大意义,可广泛应用于多个领域,实现精准监测与控制,推动应用场景的智能化升级,预计未来将带来千亿级市场规模,引领新一轮技术革新。
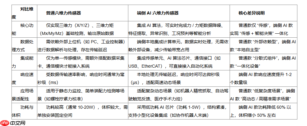
当六维力传感器与端侧ai实现深度协同,测量精度误差已突破至0.2%满量程(即千分之二),这不仅是一次技术指标的跃升,更标志着从传统“被动采集数据”向“主动智能决策”的质变——相当于称量100斤苹果时误差仅2两,再叠加端侧ai的实时分析能力,既破解了多个行业在“力控精度”上的长期难题,也打开了一个规模达数千亿的新兴市场。由无锡智立传感科技联合无锡金杨股份、无锡摩芯半导体共同推出的国内首款集成端侧ai的智能六维力传感器,正凭借“超高精度 + 超高性价比”的双重优势,全面重塑工业自动化、服务机器人、科学研究等领域的感知体系。

端侧AI:为千分之二精度注入“智慧内核”
在传统传感系统中,0.2%的精度可能只是静态的技术亮点,但当这一精度被赋予端侧AI的动态处理能力后,它便成为智能闭环的核心起点。通过三大关键能力,构建起“感知—判断—执行”一体化流程:
本地实时算力,误差校准无延迟:摆脱对云端传输的依赖,传感器内置的端侧AI可在毫秒级完成原始数据清洗与补偿修正,即便是微弱干扰也能即时识别并纠正。该特性特别适用于高节奏作业场景,如工业机器人高速装配或无人机复杂避障。例如,在汽车焊接过程中,系统可在10毫秒内(比人眨眼快50倍)检测到受力异常并自动叫停,从根本上杜绝批量废品产生。
自适应学习机制,越用越精准:不同于固定参数的传统设备,这款传感器具备类似“自主学习大脑”的功能。在机床加工中,它能记忆不同材料(如金属、塑料)的力学响应特征,并动态优化测量模型;应用于康复辅助机器人时,还能根据使用者肌肉张力的变化调整感知灵敏度,确保0.2%的精度始终贴合实际需求,真正做到“随环境进化”。
边缘端直接决策,响应一步到位:一旦捕捉到超出阈值的微小力变化(如0.2%量程波动),端侧AI无需等待远程指令,即可在本地驱动执行机构做出反应。例如,在机器人拧螺丝过程中,若检测到扭矩接近临界点,AI将立即调节输出力量,防止螺钉断裂或松动,显著提升操作安全性与生产效率。

强强联合:打造“高精度 + 低成本”双轮驱动
该产品的卓越表现,源于无锡智立传感、金杨股份与摩芯半导体三方在算法、芯片和制造层面的深度融合,既攻克关键技术瓶颈,又实现大规模降本:
算法-芯片协同设计,突破感知极限:无锡智立传感汇聚来自国内外顶尖高校及头部企业的研发团队,自主研发AI矩阵解耦算法,有效消除多轴力信号间的交叉干扰,大幅提升稳定性;同时携手无锡摩芯半导体——其核心成员出自中兴微电子、华为等企业,拥有深厚芯片设计经验——为其定制开发专用端侧AI芯片,集成高性能计算单元与专用算法模块,形成“软件+硬件”一体化优化的技术护城河。
精密制造赋能,量产高效且低价:作为比亚迪、宁德时代、松下等龙头企业的重要供应商,无锡金杨股份凭借国内领先的圆形结构件精密加工工艺,为传感器弹性体提供超高一致性保障。通过变薄拉伸、无毛刺切割等核心技术,确保每一个部件都达到微米级精度;更重要的是,依托其强大的规模化生产能力,三方合作使整机成本较同类高端产品降低50%,打破国外高价垄断局面,推动高端力传感器走向普及化应用。
此次三方协作实现了性能与成本的双重飞跃:相较市场主流产品,精度提升至千分之二误差水平,成本却下降一半。“高精度 + 高性价比”的组合拳,不仅瓦解了高端传感器的价格壁垒,更为机器人产业的智能化转型提供了坚实基础,加速其在工业、服务、医疗等场景的大规模落地。

四大应用场景:以精准之力撬动行业变革
依托0.2%的极致精度与端侧AI的智能判断,这款传感器已在四大关键领域解决长期痛点,释放巨大经济与社会价值:
工业质检:从“事后纠错”迈向“过程防控”,年省超百万损失
在汽车焊接、轴承压装等精密工序中,哪怕0.4牛(约一片树叶重量)的力偏差,也可能导致焊穿或虚焊。传统传感器响应滞后,往往“发现问题时已报废数十件”。
而搭载端侧AI的六维力传感器实现:
实时干预 + 自动适配:可在10毫秒内响应异常并调整工艺参数。某车企应用后,焊接缺陷率由5.2%降至0.3%,每年减少经济损失逾800万元;同时支持自动识别钢板、铝合金等材质,调试时间从2小时缩短至15分钟,大幅提高产线柔性。
市场空间广阔:预计2025年全球工业传感器市场规模将达数百亿美元,其中质检类需求占比突出。随着智能制造推进,“防错型”智能传感器将成为工厂标配。

服务机器人:让机器掌握“细腻触感”,回应老龄化挑战
在养老护理场景中,机器人递送水杯需精确控制握力(通常为20–35牛)。传统传感器因精度不足,易出现“夹痛用户”或“掉落物品”的问题。
端侧AI六维力传感器带来突破性改善:
个性化感知 + 快速应急响应:可精准控制力误差在0.05牛以内(小于一根头发丝的重量),记住每位老人的习惯力度,某养老机构使用后投诉率下降60%;当老人突然松手时,系统可在0.1秒内切换至缓冲模式,避免杯子摔碎。
增长潜力巨大:2025年全球服务机器人市场预计达200亿美元,中国企业占据超半数商用份额;展望2035年,人形机器人市场有望突破2000亿美元,人口老龄化将持续拉动“人性化交互”需求。


光模块测试:充当“通信元件体检官”,提效降损
光模块是5G与数据中心的核心组件(如QSFP-DD、SFP56等型号),其插拔力必须严格控制在8–12牛之间,允许误差不超过0.02牛。传统测试方式常因力控不准造成接口损伤或误判。
本产品提供的解决方案:
精准施力 + 快速换型:力控误差稳定在0.024牛以内(约一根羽毛重量),某厂商应用后不良率从4.1%降至0.5%,年减少报废模块达3.6万个;无需人工重新标定,可自动匹配十余种型号,测试效率由200个/小时提升至350个/小时。
市场需求持续扩张:2025年全球光模块测试设备市场规模约10亿美元,伴随5G建设与数据中心扩容,高速模块需求激增,测试设备市场也将同步攀升。
科研实验:提升数据可信度,助力研究提速
在材料力学、生物力学等科研场景中,外界振动等因素极易影响测量准确性,研究人员常需耗费大量时间筛选有效数据。
端侧AI六维力传感器具备:
高效滤除噪声干扰,保障0.2%精度长期稳定;
自动标记突发冲击、异常载荷等事件,减少人工筛查负担,让科研人员聚焦核心分析,显著加快实验进程。

精度不是终点,而是智能进化的起点
这款端侧AI六维力传感器的意义,远不止于0.2%的测量误差——它是部署在设备边缘的“智能感知中枢”。在工业现场,它是守护质量的“防错卫士”;在服务场景,它是传递温情的“触觉桥梁”;在实验室里,它是推动创新的“数据守门人”。
从商业角度看,工业质检、服务机器人、光通信测试、科学研究四大方向已孕育出数千亿级蓝海市场;从国家战略层面看,该产品以“低成本 + 高精度”打破了国外技术封锁,助力我国机器人及相关产业实现自主可控与提质增效。未来,随着端侧AI能力不断升级,这款传感器还将拓展至更多未知场景,引领各行各业迈向“更高效、更安全、更人性化”的智能新时代。
下一篇 >>
网友留言(0 条)