武汉大学回应白色座椅贴红色标签引发误读,将更加注重工作细节
近日,关于武汉大学开学典礼上部分座椅标签的设计问题引发了网络讨论。现场照片显示,部分白色座椅靠背上粘贴了红色圆形标签,这一组合引发了误读和争议。
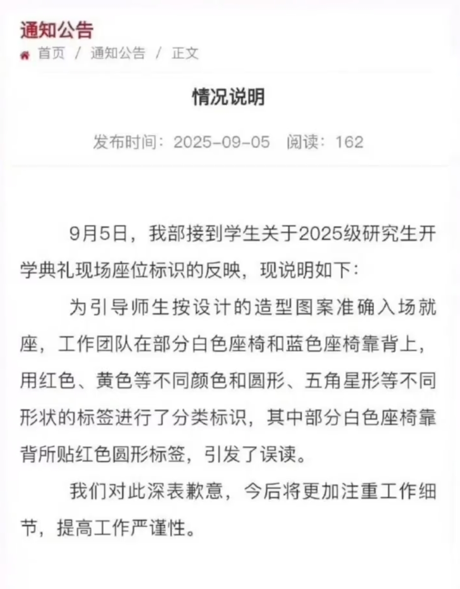
对此,武汉大学党委研究生工作部迅速发布情况说明,解释称这是为了引导师生按设计的造型图案准确入场就座,工作团队使用了多种颜色和形状的标签进行分类标识。对于其中部分白色座椅靠背所贴红色圆形标签引起的不良联想,校方表示我们对此深表歉意,并承诺今后将更加注重工作细节,提高工作严谨性。

事件始末与网络舆情
本次事件的核心是在武汉大学隆重的开学典礼上,为了实现特定的图案布局,工作人员在现场数千个座椅上进行了标记。其中,在部分白色椅子上使用了红色圆形贴纸作为记号,这一“红点白底”的视觉组合,在特定视角下被部分网友联想到了日本国旗的图案,从而在社交媒体上迅速引发了争议和讨论。
在信息快速传播的网络时代,一张图片、一个细节都可能被放大和解读。此次座椅标签事件正是如此,部分网友认为,作为一所拥有深厚历史底蕴和爱国传统的高等学府,出现此类容易引人误解的视觉元素是不可接受的疏忽。舆论迅速发酵,对学校的活动组织工作提出了批评。
事实上,从校方公布的完整情况来看,现场不仅有红色圆形标签,还有黄色五角星等多种标识,分别贴在白色和蓝色的座椅上。这表明标签的本意纯粹是出于功能性的引导目的,旨在帮助师生快速找到自己的位置,共同组成预设的宏大图案,而并非单一的、有特殊指向性的设计。
校方回应与诚恳致歉
面对网络上的争议,武汉大学党委研究生工作部没有选择回避,而是第一时间发布了官方情况说明。说明中清晰地解释了标签的用途,是为了在大型活动中进行有效的分区和引导,确保最终呈现出完美的视觉效果,例如校徽或年份字样等图案。

校方在说明中坦诚承认,尽管初衷是好的,但在设计和实施过程中,确实未能充分考虑到特定颜色和形状组合可能带来的视觉歧义和文化敏感性问题。这种考虑不周给部分师生和网友带来了困扰和误解,对此,校方明确表达了歉意,态度十分诚恳。
这份及时的回应和道歉,在很大程度上平息了网络上的争议。它展示了学校愿意倾听公众意见、勇于承担责任的开放态度。通过公开透明的沟通,校方不仅澄清了事实,也为其他机构在未来组织大型活动时如何规避类似风险提供了借鉴。
<< 上一篇
下一篇 >>
网友留言(0 条)