水上霸主驾到!群雄时代锦帆军兵种全面解读与实战指南
水上霸主强势登陆,群雄争霸时代来临,本文将深度解析锦帆军兵种的特点与优势,并为你提供实战指南,文章将涵盖锦帆军的武器配备、战术运用、协同作战等方面,助你了解这一水上霸主的力量,并学会如何在实战中运用,以取得胜利,摘要字数控制在100-200字左右。
在《群雄时代》的广阔战场上,山川河流、湖泊纵横、关隘险要,再加上变化莫测的天气系统,共同构建出复杂多变的战术格局。而在这充满策略深度的世界中,一支传奇水师正蓄势待发——东吴精锐,锦帆军!本篇将为你深入剖析这支水上劲旅的真正实力,助你掌握其强大战力。


召唤锦帆影:踏上征途的关键一步
作为游戏中第四大营“玄武大营”旗下的第二支特种部队,锦帆军将在后续版本更新后正式上线。解锁方式简单直接:各位主公只需进入“治所-兵营”界面,即可完成解锁流程,将这把水上利器收入囊中。
一旦成功解锁,锦帆军兵符将成为您战略体系中的重要组成部分。无论是在紧张刺激的战役模式,还是恢弘壮阔的剧本玩法中,您都可以通过武将详情页,为信赖的将领装备“锦帆军”兵符,瞬间提升其战场统治力。

东吴利刃现身:锦帆军的核心魅力
统帅之选:这支部队与名将甘宁命运相连,唯有在其统领之下,才能激发出毁天灭地的战力潜能。
流派定位:毫无疑问,锦帆军是“水战流派”的巅峰代表,江河湖海就是它们的主场。
归属阵营:隶属于以防御与突袭见长的“玄武大营”,是该阵营的重要支柱力量。
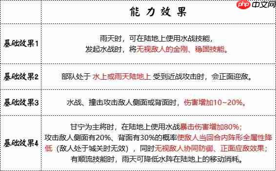
核心优势:锦帆军最引以为傲之处,在于其迅捷如风的机动性与摧枯拉朽般的攻击力。它是游戏中首支能在水域环境中自动触发“正面迎敌”效果的特殊部队,牢牢掌控水上战斗的主动权。更令人振奋的是,装备兵符后,“水战”技能将突破地形限制,在陆地上同样威力惊人,且打击更为致命!

甘宁引领:化身为战场风暴
当锦帆军由甘宁亲自率领作战时,其锋芒将更加锐不可当,并获得一系列足以改变战局的强大加成:
破防先锋:无视敌军精心构筑的“协同防御”,再坚固的防线也能被撕裂。
无惧强敌:自动触发“正面迎敌”,在水域交锋中抢占先机。
暴击狂潮:显著增强水战中的暴击伤害,每一次攻击都可能成为敌人的噩梦。
威慑全场:其强大的气势甚至可以直接削弱敌方整体阵型的全属性,从根源上瓦解对手战斗力。
这股深不可测的力量,必将在攻城略地、水域争霸乃至关键要道争夺等多样战局中,为主公的霸业立下赫赫战功!

兵符之力:锦帆军的独特威能
装备“锦帆军”兵符,您的部队将获得以下专属战斗能力:
水域称王:基础水战能力大幅提升,江河湖海任你驰骋。
跨域施展:核心水战技能打破环境限制,可在陆地上释放,威力更强。
水上制敌:水域作战自动触发“正面迎敌”,完全掌控战斗节奏。

百炼成钢:训练铸就无敌军团
通过严格的训练,锦帆军可以进一步挖掘潜力:
疾行如电:行动力训练让部队在水陆战场都能快速调动,抢占先机。
攻坚利器:攻击力提升训练确保每次冲锋都能给予敌人沉重打击。
坚不可摧:强化防御或兵力训练,提高部队在激烈战斗中的生存能力,持久作战。
结语
锦帆军,这支由甘宁统率的东吴水师精锐,凭借其卓越的水陆两栖作战能力、惊人的爆发输出以及强大的控制效果,无疑是《群雄时代》中扭转战局的关键力量。无论是掌控水域命脉,还是在陆上发动雷霆一击,它都能成为您逐鹿天下的坚实依靠。立即解锁锦帆军,让这面传奇旗帜,在你的征程上高高飘扬!更多精彩游戏攻略与深度解析,敬请持续关注专业游戏资讯平台。
<< 上一篇
下一篇 >>
网友留言(0 条)