以太网例程开发,网络指示灯GPIO选择与网线连接状态检测
本例程是关于以太网开发的学习内容,主要介绍了网络指示灯GPIO的选择及网线连接状态的检测,通过学习,可以掌握如何通过GPIO控制网络指示灯,实时监测网线的连接状态,以确保网络的正常运行,这对于开发嵌入式以太网应用具有重要意义。
本节作为以太网初始化的例程,是后续所有章节的基础。所有后续的操作都依赖于这部分的初始化步骤。以下是详细的测试和程序说明。

测试步骤
-
下载工程到开发板并连接网络设备: 将本节的工程下载到开发板,并使用网线连接到路由器或交换机。


-
查看串口日志: 连接网线时,串口会打印数字2;断开网线时,串口会打印数字1。

程序说明
-
初始化部分独立提取: 我将初始化部分单独提取出来,便于理解和使用。

-
初始化代码来源: 整个初始化代码直接采用了官方的代码。

-
以太网轮询调用: 以太网需要在定时器中断中轮询调用一个函数。
CH57xNETTIMEPERIOD的值需要根据定时器的中断时间设置。我使用的是1ms的定时器,因此设置为1。

-
以太网时钟: 以太网的时钟由PLL控制。

-
初始化以太网并打印连接状态: 初始化以太网后,打印网线的连接状态。

-
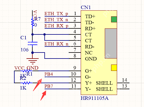
网络指示灯GPIO选择: 当前硬件上使用PB4和PB7作为网络指示灯。您可以根据自己的硬件更改指示灯引脚,但请注意只能使用PB口。


通过以上步骤和说明,您可以理解和实现以太网的初始化,并为后续的开发打下坚实的基础。
下一篇 >>
网友留言(0 条)