DNF手游决斗场平衡更新内容揭秘,5月30日更新概述
DNF手游于5月30日更新了决斗场平衡调整内容,此次更新主要针对游戏内各职业角色的平衡调整,优化了角色的技能数据和战斗表现,旨在提供更加公平的游戏环境,更新后,玩家可以更加顺畅地进行PK战斗,体验更加真实的战斗感受,此次更新还修复了一些已知的游戏问题和漏洞,提高了游戏的稳定性和流畅度。
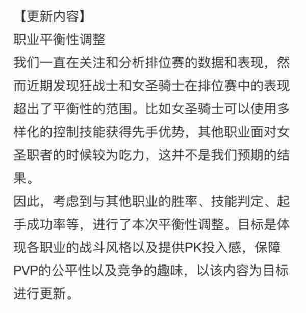
dnf手游决斗场迎来重大更新!想提升你的格斗技巧和竞技水平吗?快来看看最新的决斗场平衡性调整内容吧!







本次更新对决斗场进行了多项平衡性调整,旨在为玩家带来更公平、更刺激的竞技体验。 具体更新内容请参考以上图片。 赶快进入游戏体验吧!
<< 上一篇
下一篇 >>
网友留言(0 条)