星之破晓团队辟谣解散传闻,项目将调整待明确方向后再投入
腾讯天美工作室旗下《星之破晓》团队并未解散,目前正在进行项目调整,团队表示,将在明确方向后再进行投入,以确保游戏的顺利发展,团队将继续关注玩家反馈和需求,不断优化游戏体验,为玩家带来更好的游戏体验。
针对近日网络盛传腾讯天美工作室群旗下《星之破晓》项目解散的消息,项目组已正式回应:项目并非解散,而是将进行调整,未来方向确定后才会重新投入资源。

据内部消息透露,目前天美J5工作室已暂停运作,《星之破晓》部分人员或将调配至《怪物猎人》项目。此次调整看似突然,或与近期高层基于项目数据和进展汇报所做的决策有关。有消息指出,高层认为《星之破晓》的投入产出比并不理想,其投入成本甚至可以开发两到三个《黑神话:悟空》项目。
尽管如此,项目组确认《星之破晓》正式服仍计划于明年1月上线。
《星之破晓》作为天美基于王者IP的首款重磅作品,自2023年8月以来已进行两次测试,并在今年5月上线了不删档先遣服。虽然关注度不及《王者荣耀世界》,但由于背靠王者IP且投入巨大,其发展一直备受关注。
然而,项目在上线后一直面临定位不明确的问题,据接近项目的人士透露,“项目开发过程几经调整”。
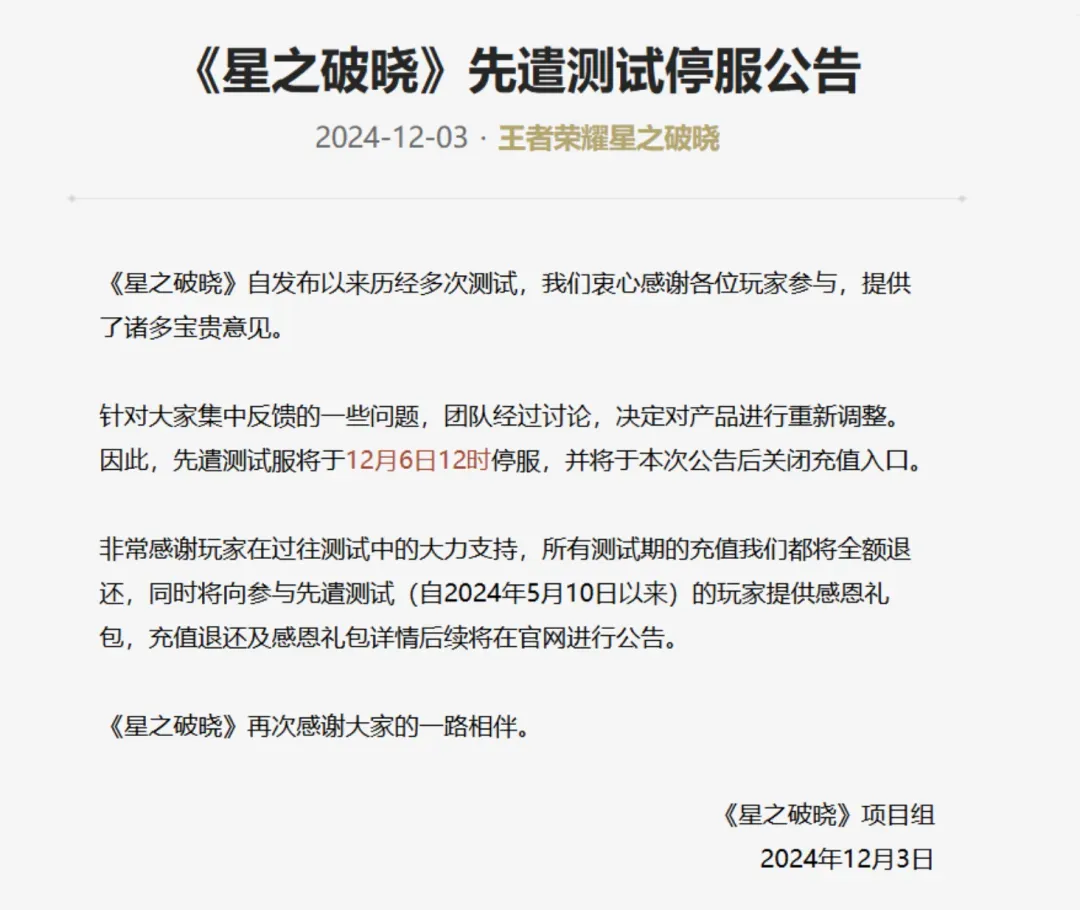
值得注意的是,《星之破晓》先遣服已正式停服,官方公告中表示将对产品进行重新调整,并承诺全额退款及赠送感恩礼包,具体细节将在官网公布。


网友留言(0 条)