2025年节假日安排调整,公民假日增加两天,调休后最长上班不超过六天
近日公布了2025年的部分节假日安排,其中全体公民假日增加了两天,这意味着人们将有更多的休息时间,同时调休后的上班天数一般不超过六天,这一安排旨在更好地平衡工作和生活,提高人们的幸福感和满意度。
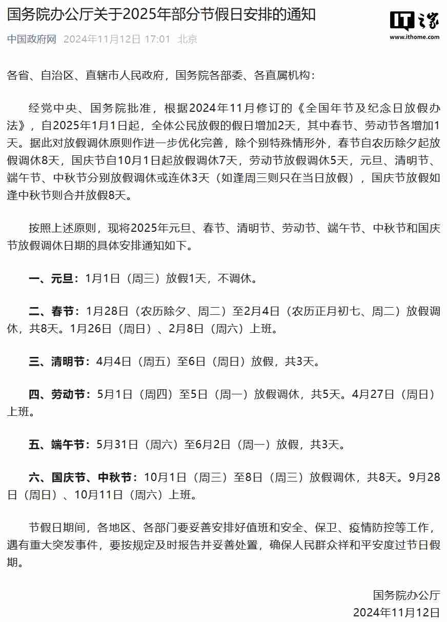
本站 11 月 12 日消息,国务院办公厅今日发布关于 2025 年部分节假日安排的通知,根据 2024 年 11 月修订的《全国年节及纪念日放假办法》,自 2025 年 1 月 1 日起,全体公民放假的假日增加 2 天,其中春节、劳动节各增加 1 天。

据此对放假调休原则作进一步优化完善,除个别特殊情形外,春节自农历除夕起放假调休 8 天,国庆节自 10 月 1 日起放假调休 7 天,劳动节放假调休 5 天,元旦、清明节、端午节、中秋节分别放假调休或连休 3 天(如逢周三则只在当日放假),国庆节放假如逢中秋节则合并放假 8 天。
据国务院最新发布,除个别特殊情形外,法定节假日假期前后连续工作一般不超过 6 天。
按照上述原则,本站附 2025 年元旦、春节、清明节、劳动节、端午节、中秋节和国庆节放假调休日期的具体安排通知如下:
一、元旦:1 月 1 日(周三)放假 1 天,不调休。
二、春节:1 月 28 日(农历除夕、周二)至 2 月 4 日(农历正月初七、周二)放假调休,共 8 天。1 月 26 日(周日)、2 月 8 日(周六)上班。
三、清明节:4 月 4 日(周五)至 6 日(周日)放假,共 3 天。
四、劳动节:5 月 1 日(周四)至 5 日(周一)放假调休,共 5 天。4 月 27 日(周日)上班。
五、端午节:5 月 31 日(周六)至 6 月 2 日(周一)放假,共 3 天。
六、国庆节、中秋节:10 月 1 日(周三)至 8 日(周三)放假调休,共 8 天。9 月 28 日(周日)、10 月 11 日(周六)上班。


2025 年部分节假日安排发布后,相关消息火速登上微博热搜,网友们普遍关心的是“全国法定节假日将增加”“除夕纳入放假”。













<< 上一篇
网友留言(0 条)