欣旺达与吉利子公司威睿和解,遭起诉后达成赔偿协议涉及23亿索赔
欣旺达与吉利子公司威睿之间的纠纷引发了一场大规模的诉讼,涉及索赔金额高达23亿,最近双方达成和解,结束了这场备受关注的诉讼,据悉,双方通过协商达成了一致意见,具体和解细节未公开透露,这一和解对于双方来说都是一个积极的解决方案,避免了进一步的法律纠纷和损失,双方将继续在各自领域开展业务,并寻求更多的合作机会。
2月6日消息,今日下午,欣旺达动力发布声明:威睿电动汽车技术(宁波)有限公司(以下简称“威睿”)与欣旺达动力科技股份有限公司(以下简称“欣旺达动力”)已就此前因买卖合同执行产生的纠纷达成最终和解。

此次纠纷的产生源于双方在买卖合同执行过程中出现的部分履行问题,涉及到电池供应商与客户之间的合同执行细节。
在声明中,双方明确表示,作为新能源行业生态中的重要参与主体,纠纷的妥善解决不仅关乎双方合法权益,更与行业健康发展及产业链价值协同息息相关。
威睿与欣旺达动力本着实事求是、公平公正的原则,一致同意:摒弃争议、求同存异,以“保障消费者权益、维护新能源行业品牌形象”为核心出发点,进行了充分的沟通与交流,最终达成和解的结果。

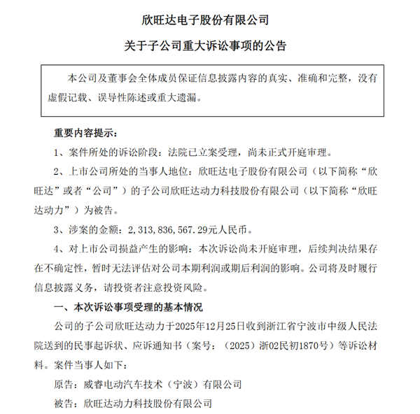
去年12月,因买卖合同纠纷,威睿电动汽车技术(宁波)有限公司起诉欣旺达动力科技股份有限公司索赔23亿元。
公告显示,被告于2021年6月至2023年12月期间,向原告交付的电芯存在质量问题并给原告造成损失,提起诉讼要求被告履行支付赔偿金等款项的义务。


网友留言(0 条)